728x90
반응형
경희대학교 김정욱 교수님의 컴퓨터구조 강의를 기반으로 정리한 글입니다.
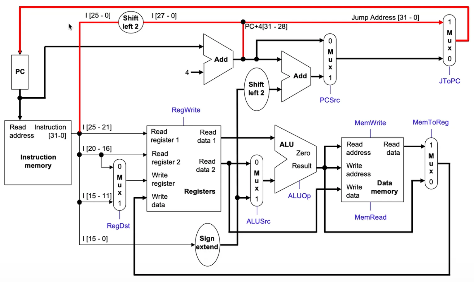
Creating a Single Datapath
- Single Datapath: 인스트럭션을 순서대로 처리
R-format


I-format


- R-format과 달리 [20, 16]이 write reg로 쓰여야 해서 MUX를 추가함



Addressing in Branches and Jumps

- beq $s0, $s1, branch_location

J-format



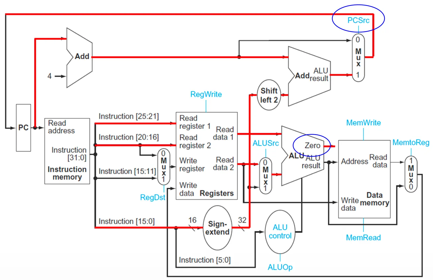
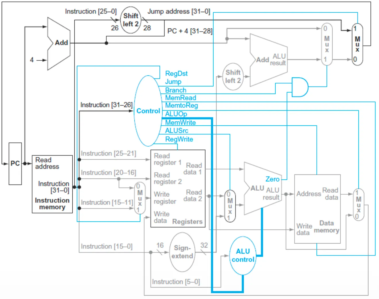
A Simple Implementation Scheme
ALU Control(4-bits)
- ALUOp(2-bits) + “funct”(6-bits)
- ALU control은 인스트럭션의 타입에 의해 결정됨


- lw, sw → ALUOp: 00 → ALU control Input: 0010 → Add
- Branch equa → ALUOp: 01 → ALU control Input: 0110 → Compare register 1 and 2(subtract)
- R-type → ALUOp: 10

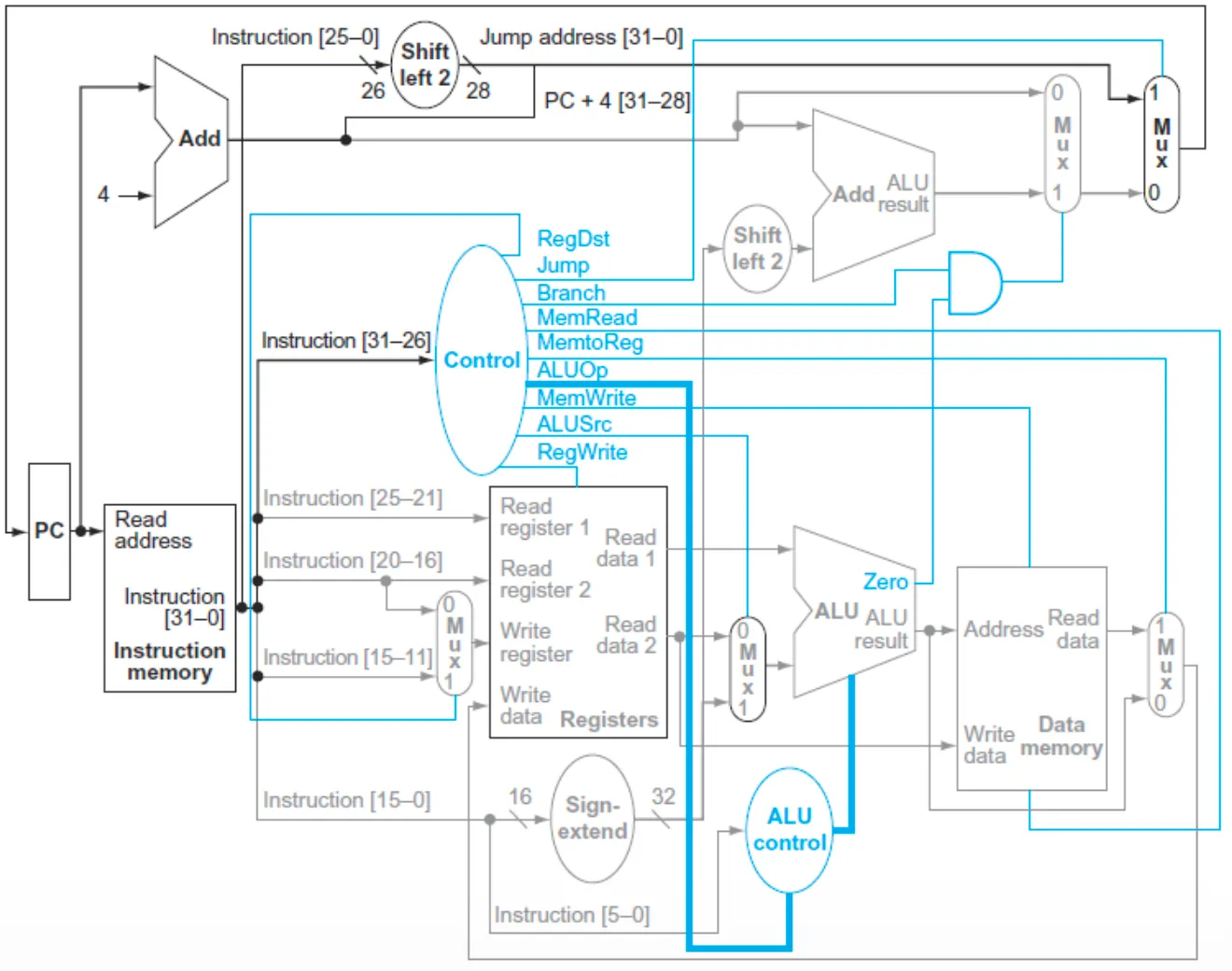
Designing the Main Control Unit
9 Control Signals(7 Signals + 2 lines ALUOp(00, 01, 10))
R-format
- RegDst(1): R-format 이므로
- RegWrite(1): 연산을 수행한 결과를 Dst 레지스터에 쓰므로

I-format(lw)
- RegWrite(1): dst 레지스터에 쓰므로
- ALUSrc(1): 인스트럭션의 const/address를 더하므로
- MemtoReg(1): Data memory로부터의 데이터를 저장하므로
- MemRead(1): Data memory의 데이터를 읽으므로

I-format(sw)
- ALUSrc(1): 인스트럭션의 const/address를 더하므로
- MemWrite(1): Data memory의 데이터에 쓰므로

I-format(beq)
- Branch(1): PCSrc + Zero signal가 결합된 것 → Zero를 만족(1), PCSrc가 1

J-format(jump)
- Jump(1): 따로 있어서 간단


728x90
반응형
'Computer Science > Computer Architecture' 카테고리의 다른 글
| [컴퓨터구조] Lecture 15: The Processor - Part4 (0) | 2026.02.12 |
|---|---|
| [컴퓨터구조] Lecture 14: The Processor - Part3 (0) | 2026.02.12 |
| [컴퓨터구조] Lecture 12: The Processor - Part1 (0) | 2026.02.12 |
| [컴퓨터구조] Lecture 10: Arithmetic for Computers - Part2 (0) | 2026.02.08 |
| [컴퓨터구조] Lecture 09: Arithmetic for Computers - Part1 (0) | 2026.02.08 |